各省、自治区、直辖市及新疆生产建设兵团人力资源社会保障厅(局),中共海南省委人才发展局,各副省级市人力资源社会保障局,中央和国家机关各部委、各直属机构人事部门,中央军委政治工作部军官局,各有关行业协会、学会:
为切实做好专业技术人员职业资格考试规划与管理工作,方便广大专业技术人员参加职业资格考试,经征求有关部门同意,现就2026年度专业技术人员职业资格考试工作计划及有关事项通知如下:
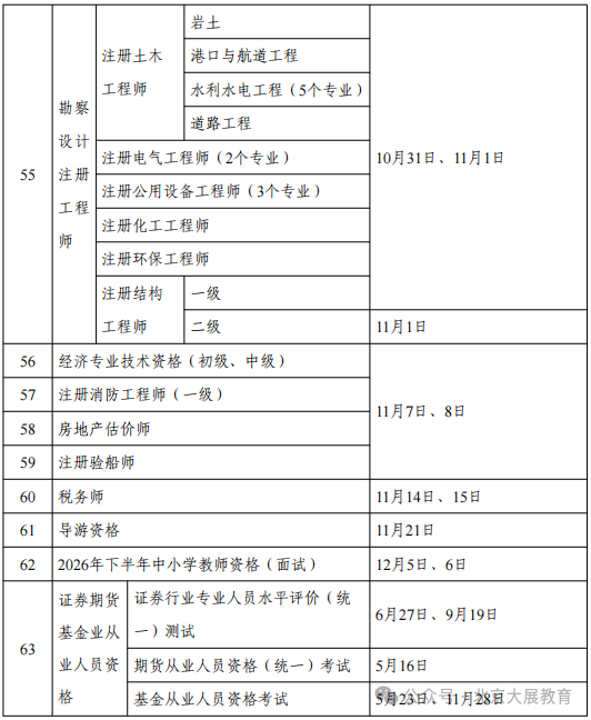
一、请按照《2026年度专业技术人员职业资格考试工作计划》(见附件)认真做好各项考试的组织实施工作。如遇特殊情况需要变更考试日期的,将提前另行通知。证券期货基金业从业人员资格各次考试地点不同,计算机技术与软件专业技术资格、精算师上下半年的两次考试科目不同,具体安排以相关考试公告为准。
二、国家职业资格考试实行统一大纲、统一命题、统一组织,要引导符合条件的专业技术人员通过正规渠道报名,切勿轻信虚假宣传。严格执行“考培分开”原则,国家未指定任何培训机构开展职业资格考试培训工作,对以“保过”名义进行虚假宣传、招摇撞骗或组织实施作弊的机构、组织或个人,将依法严肃追究其责任。
三、国家职业资格考试全面推行考试报名证明事项告知承诺制,强化事中事后监管。报考人员如提供虚假证明材料或以其他不正当手段取得相应职业资格证书,将依据有关规定予以严肃处理。切实维护国家职业资格考试公平、公正,依法依规严肃查处考试作弊等违纪违规行为。
四、各地人力资源社会保障部门要与相关行业主管部门密切配合,严格落实国家职业资格考试有关规章制度,精心组织,认真实施,持续提升考试管理服务水平,保障各项考试安全顺利实施。
附件:2026年度专业技术人员职业资格考试工作计划
人力资源社会保障部办公厅
2026年1月23日
关注《大展培训学校》公众号,获取最新建筑界最新动态
关注《大展建筑人才网》公众号,获取最新招聘、求职信息



